迈腾(图片|配置|询价)是非常热门的一款中型轿车,深受年轻人的欢迎。今天我们来对迈腾这款车的常规保养项目价格做一个总结:(以下信息取自品牌官方网站或车型用户手册,可能与当地4s店内政策不同,具体保养周期及项目仅供参考)

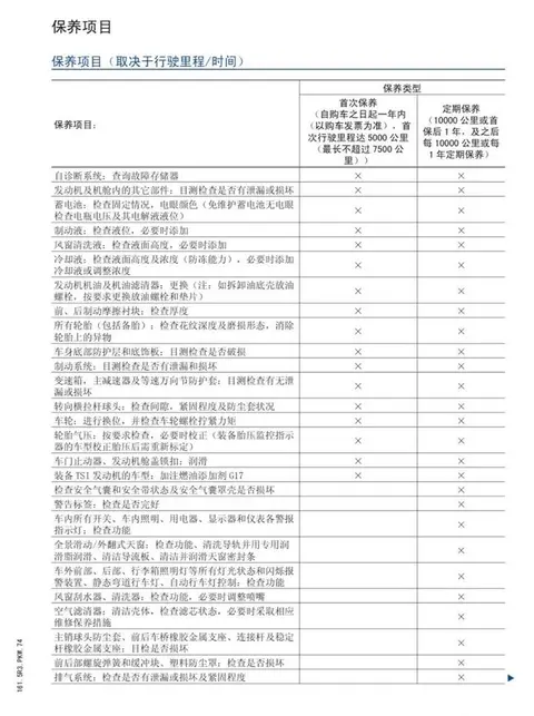
官方保养手册周期表:



质保政策:
保修期:3年或10万公里
家用汽车保修期自购车发票开具之日算起,法律规定不得低于3年或6万公里(以先到者为准)。
保养周期:
首保里程:5000公里
保养间隔:每 10,000 km或12个月
首保政策:
厂家优惠政策:赠送1次免费保养
免费保养包含:机油、机油滤芯材料/工时费
· 机油
· 用量:1.4T发动机需要4L机油,2.0T发动机需要5L机油。
原厂全合成机油
规格:SN 级 0W-20
参考价格: 412元/桶/4L
参考工时费:118元
官方建议更换周期:每 10,000 km或12个月

其他品牌:美孚
规格:SN 级 0W-20
参考价格:120元/桶/1L

· 机油滤清器
原厂机油滤清器
参考价格:119元/个
参考工时费:118元
官方建议更换周期:每 10,000 km或12个月

其他品牌:博世,马勒,索菲玛,曼牌
参考价格:80元/个


· 原厂空气滤芯
参考价格:115元/个
参考工时费:45元
官方建议更换周期:每 10,000 km或12个月

其他品牌:博世,马勒,索菲玛,T牌,曼牌
参考价格:75元/个


· 原厂空调滤芯
参考价格:238元/个
参考工时费:60元
官方建议更换周期:每 10,000 km或12个月

其他品牌:博世,马勒,索菲玛,奥咖,曼牌
参考价格:90元/个


· 原厂燃油滤清器
参考价格:685元/套
参考工时费:430元
官方建议更换周期:每 30,000 km

其他品牌:博士、马勒
参考价格:320元/套

· 原厂火花塞
参考价格:120元/个
用量:4个
参考工时费:160 元
官方建议更换周期:每 30,000 km

其他品牌:博世,NGK
参考价格:85元/个
用量:4个


· 原厂刹车油
参考价格:275元/桶/1L
用量:约1L
参考工时费:200元
官方建议更换周期:每 50,000 km或24个月

其他品牌:博世
参考价格:100元/桶/1L
用量:约1L

· 原厂自动变速箱油
参考价格:105元/桶/1L,共315元(7速干式双离合变速箱)
用量:约3L
参考价格:195元/桶/1L+ 滤芯 335元/个,共1505元(7速湿式双离合变速箱)
用量:约6L
参考工时费:420元
官方建议更换周期:每 60,000 km


其他品牌:采埃孚
参考价格:75元/桶/1L,共 215元(7速干式双离合变速箱)
用量:约3L
参考价格:120元/桶/1L+ 滤芯 235元/个,共 955元(7速湿式双离合变速箱)
用量:约6L


· 原厂刹车盘
参考价格:前 1080元/对
后 880元/对
参考工时费:750元
官方建议更换周期:每 60,000 km


其他品牌:博世,菲罗多,安普得
参考价格:前 650元/对
后 550元/对


· 原厂刹车片/刹车蹄片
参考价格:前 785元/对
后 670元/对
参考工时费:500元
官方建议更换周期:每 50,000 km

其他品牌:博世,阿西莫,菲罗多,雷贝斯托
参考价格:前 485元/对
后 380元/对


· 原厂防冻液
规格:官方建议冰点 -40℃
参考价格:192元/桶/4L
用量:6L
参考工时费:200元
官方建议更换周期:每 60,000 km

其他品牌:博世
规格:冰点 -45℃
参考价格:98元/桶/4L
用量:6L

· 原厂轮胎
规格:215/60 R16,215/55 R17,234/45R18
参考价格:700 元/条(215/60 R16);900 元/条(215/55 R17);1550 元/条(235/45 R18)
参考工时费:120 元
官方建议更换周期:每 50,000 km,与老化程度与使用环境相关,定期检查轮胎胎纹深度及轮胎橡胶裂纹,发现胎纹到警戒线或者裂纹严重需及时更换轮胎。

其他品牌:米其林,倍耐力,马牌,邓禄普,普利司通
规格:215/60 R16,215/55 R17,235/45R18
参考价格:550元/条(215/60 R16);750元/条(215/55 R17);1000元/条(235/45 R18)


· 原厂正时链条
一般情况下免维护,但部分车型也会出现正时链条被拉长的情况,链条被拉长就会有可能造成顶气门的现象发生,导致发动机不稳、加速无力,还可能会跳齿造成发动机故障,此时正时链条也是需要更换,但不需要定期更换。
参考价格:968元/条
参考工时费:2000元

其他品牌:(第三方小厂代工)
参考价格: 405元/条

以上是迈腾车型基础保养的相关费用成本,车主也可以在每10000KM保养的时候顺便对车辆的各部分情况做一个检查了解,做到心中有数,合理安排爱车的养护计划,爱车得到了及时高效的养护,才能降低故障率,给生活带来更多方便。
渝公网安备50010502503425号
评论·0