
对于每一个准备购买30万元级别MPV的消费者,别克GL8都是一款绕不过去的车型。作为国内中高端MPV市场的领导者,别克GL8在入市以来,已经获得了200多万用户的认可。面对国内市场的新变化,别克GL8也在拥抱新能源并加速转型,首款GL8 PHEV车型自去年4月上市以来,获得了市场的好评。为了提升综合竞争力,全新别克GL8陆尊于近期上市,通过配置和价格的调整,在性价比方面进一步提升。那么,对于这款明星级MPV,究竟哪款配置最值得入手?本期《购车指南》将为您解答。

上述官方价格仅代表2025年9月1日的价格,如有变动请以官网为准
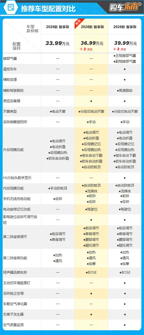
8月26日,全新别克GL8陆尊正式上市,共推出3款配置车型,售价33.99-39.99万元。用户通过别克官网、iBuick App、别克微信小程序,或别克全国授权经销商门店等渠道下定,可享受总价值4.5万元的购车权益(详情请咨询当地经销商)。
一、车型描述

外观方面,新车采用艾维亚豪华美学设计,车头配备1.9m贯穿分体式前大灯,支持7种智能照明模式,与贯穿式尾灯前后呼应,具有极高辨识度。车身侧面整体造型非常舒展,通过线条的变化营造出不错的层次感。车顶末端配备大尺寸扰流板,为车辆注入了更多灵动性。相比老款车型,新车在豪华礼仪上进一步提升,解锁靠近车辆时,前后灯组会点亮云起雪飞律动灯语,一体式隐藏门把手缓缓弹出。打开侧滑门,2.8米艾维亚银翼礼宾光毯瞬间铺开,尽显艾维亚的迎宾之道。

轮毂方面,新车配备18英寸18辐铝合金轮毂,视觉效果充满动感,匹配的轮胎规格为225/55 R18。

车身颜色方面,新车提供包括极光银、珍珠白和紫气东来在内的3种可选。其中,紫气东来是新车的主打颜色,采用8层涂装工艺,每平米使用超过100万颗彩色纳米级玻璃微珠,颜值出众,消费者可以优先考虑。

内饰方面,新车采用极简的设计风格,将东方美学的尊贵与典雅融合。作为一款中高端MPV,其非常注重高级感的营造,车舱顶部采用大面积超细纤柔麂皮绒面料,每平米超一亿根的绒毛密度确保了温润亲肤的触感。车内的三排座椅都采用Nappa真皮包覆,进一步提升了乘坐舒适度。带冷暖箱的礼宾灵动岛台采用隐藏式电控滑轨,支持260mm大行程前后移动。澳洲进口13mm绒羊毛脚垫,在提供舒适脚感的同时,也将车内的豪华氛围提升到新的高度。

动力方面,新车搭载 “真龙”插混Pro系统,由1.5T发动机+前置单电机组成;发动机最大功率132kW、最大扭矩250N·m,电动机总功率160kW、总扭矩330N·m,CLTC纯电里程202km,综合续航里程1450km。
二、车型配置亮点及推荐

全新别克GL8陆尊PHEV入门车型为智享版,厂商指导价33.99万元,配置方面整体表现尚可,如配备了双侧电动侧滑门、自适应远近光、后座出风口、自动空调等日常经常用到的功能;同时,在安全配置方面,还提供了前/后排头部气囊(气帘)、主动刹车/主动安全系统等。之所以不做重点推荐,主要原因是其在舒适性和便利性配置方面存在一定缺失。

三、推荐车型配置差异分析

目前在售的3款车型中,推荐尊享版。相比入门版车型,推荐车型在配置方面有明显提升,如增加了感应后备厢、分段式电动天窗、后排侧窗遮阳帘、第二排座椅按摩功能、后排独立空调等。日常舒适性和便利性明显提升,价格虽然高出3万元,但绝对是物有所值。
高一级别车型相比推荐车型,主要变化是增加了一些安全和驾驶功能配置,如多出主驾和副驾膝部气囊、高速路段辅助驾驶、车载空气净化器等,大多都属于锦上添花的配置,且还要再多花3万元,性价比一般。
综合来看,如果您正在关注全新别克GL8陆尊,那么尊享版在购买时可优先考虑。
渝公网安备50010502503425号
评论·0