几天前,在理想i8(图片|配置|询价)的上市发布会上,播放了一段理想i8与乘龙重卡100公里/小时对撞的视频。
视频中,当两车碰撞后重卡的四个车轮出现弹起,卡车驾驶室发生倾倒。要知道,理想i8的自重仅为2吨,而乘龙重卡标称为8吨(实际为6吨中卡)。该测试视频一经发布,引发部分网友对被撞卡车的质量进行了质疑。

视频发布会后不久,重卡所属品牌方,乘龙卡车官方抖音进行回应称,法务部门正在处理。很明显,乘龙卡车同样质疑了此次测试结果的真实性。
7月31日,7月31日,东风柳州汽车有限公司发布关于某品牌使用碰撞视频侵权的声明,认定侵权,将追责。8月1日,东风柳州汽车有限公司发布公开信。信中称,经公司技术核查及专业评估,该视频相关测试场景及设备与实际交通情况存在极大差异。
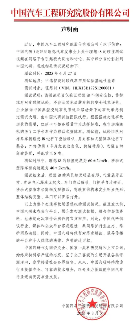
8月3日晚间,理想汽车官博发布《关于理想i8安全性碰撞测试的说明》称,本次测试委托第三方权威机构——中国汽车工程研究院股份有限公司(以下简称“中国汽研”)执行高强度碰撞测试,并通过视频形式,透明、真实地向用户展示测试过程和结果。

就在不久之后,中国汽研也发布了一则声明,称该测试项目仅验证理想i8车辆安全性,非标准车对车碰撞试验,不涉及其他品牌车辆的安全性能评价。企业依据中国典型交通事故普通公路场景下的事故形态制定测试大纲,由中国汽研试验团队执行。根据搭建交通事故场景的需要,仅以卡车整备质量作为选择标准,在市场端随机购买了二手卡车作为移动式壁障车。

从二者的回应来看,前者只是为了展示理想i8的安全性,而后者则声称,此次测试为非标准车对车碰撞试验,根据测试需求,市场端随机购买了二手卡车作为移动式壁障车。
很好!二者表现的都不错,甩锅能力都很强。但是他们都忽略一点,就是重卡人群,并不是乘用车那么好忽悠的。
截至2024年1月的数据显示,中国货运行业从业卡车司机数量约为1728万人。那么,以家庭为单位,那就是至少就有4000万人是靠货运吃饭的。
要知道,重卡司机在高速上见过的车祸、事故多了去了,但鲜有说重卡与乘用车相撞,前者“伤残落败”的,其结果往往是乘用车“一败涂地”。这样的测试结果,让众多重卡司机难以接受。有的卡友在看了碰撞视频后,明确表示不会购买该品牌的重卡。甚至有的卡友发视频表示,虽然自己的没有理想i8,但名下的理想汽车可以免费用于碰撞测试。

在侮辱重卡司机智商的同时,理想i8的碰撞测试,也打了一汽解放、中国重汽、东风汽车、北奔重卡、上汽红岩等重卡车企一个响亮的耳光。
号称360度全方位安全的重卡,竟然经不起乘用车的正面碰撞,其安全测试、工艺品质已经沦为了行业的笑话。一个碰撞测试就毁掉了重卡行业几十年积累起来的口碑,理想汽车确实做到了“前无古人,后无来者”。甚至连视频中的乘龙重卡,都不得不连夜紧急发布车辆安全测试视频,以此来表明自己的“清白”,以正视听。
实际上,理想i8此次碰撞测试,也对学初中物理的网友产生了极大的冲击。2吨的自重竟然撞得8吨重卡四轮离地,这显然不符合物理常识,有悖于常理。

怪不得网上竟然出现了理想i8碰撞航空母舰的恶搞视频,想必也是网友在发泄心中的不满吧。甚至有的卡友发视频表示,虽然自己的没有理想i8,但自己的理想汽车可以免费让乘龙重卡拿去做碰撞测试。
据最新消息,乘龙重卡已经准备自购理想i8,重新再做一次碰撞测试。碰撞的结果可想而知,但我们要的是一次碰撞吗?我们要的只是事实的真相。
或许这个真相,只有乘龙重卡能给到我们!
渝公网安备50010502503425号
评论·0